



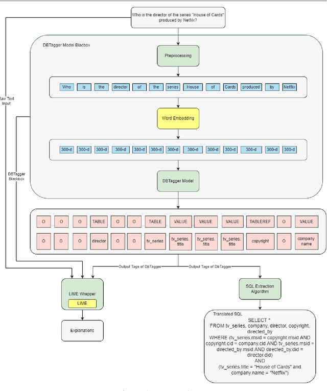
Translating natural language queries (NLQ) into structured query language (SQL) in interfaces to relational databases is a challenging task that has been widely studied by researchers from both the database and natural language processing communities. Numerous works have been proposed to attack the natural language interfaces to databases (NLIDB) problem either as a conventional pipeline-based or an end-to-end deep-learning-based solution. Nevertheless, regardless of the approach preferred, such solutions exhibit black-box nature, which makes it difficult for potential users targeted by these systems to comprehend the decisions made to produce the translated SQL. To this end, we propose xDBTagger, an explainable hybrid translation pipeline that explains the decisions made along the way to the user both textually and visually. We also evaluate xDBTagger quantitatively in three real-world relational databases. The evaluation results indicate that in addition to being fully interpretable, xDBTagger is effective in terms of accuracy and translates the queries more efficiently compared to other state-of-the-art pipeline-based systems up to 10000 times.