



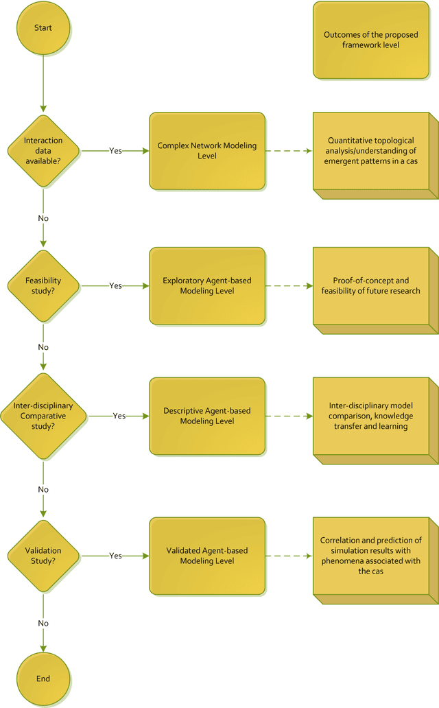
Literature on the modeling and simulation of complex adaptive systems (cas) has primarily advanced vertically in different scientific domains with scientists developing a variety of domain-specific approaches and applications. However, while cas researchers are inher-ently interested in an interdisciplinary comparison of models, to the best of our knowledge, there is currently no single unified framework for facilitating the development, comparison, communication and validation of models across different scientific domains. In this thesis, we propose first steps towards such a unified framework using a combination of agent-based and complex network-based modeling approaches and guidelines formulated in the form of a set of four levels of usage, which allow multidisciplinary researchers to adopt a suitable framework level on the basis of available data types, their research study objectives and expected outcomes, thus allowing them to better plan and conduct their respective re-search case studies.