



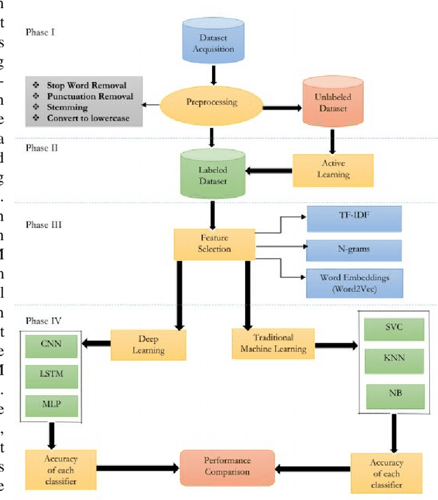
A robust and reliable system of detecting spam reviews is a crying need in todays world in order to purchase products without being cheated from online sites. In many online sites, there are options for posting reviews, and thus creating scopes for fake paid reviews or untruthful reviews. These concocted reviews can mislead the general public and put them in a perplexity whether to believe the review or not. Prominent machine learning techniques have been introduced to solve the problem of spam review detection. The majority of current research has concentrated on supervised learning methods, which require labeled data - an inadequacy when it comes to online review. Our focus in this article is to detect any deceptive text reviews. In order to achieve that we have worked with both labeled and unlabeled data and proposed deep learning methods for spam review detection which includes Multi-Layer Perceptron (MLP), Convolutional Neural Network (CNN) and a variant of Recurrent Neural Network (RNN) that is Long Short-Term Memory (LSTM). We have also applied some traditional machine learning classifiers such as Nave Bayes (NB), K Nearest Neighbor (KNN) and Support Vector Machine (SVM) to detect spam reviews and finally, we have shown the performance comparison for both traditional and deep learning classifiers.