



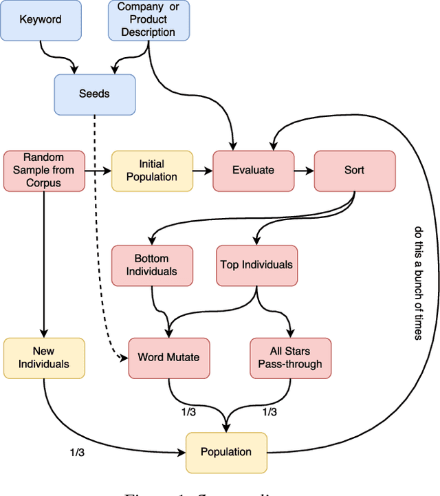
Creating catchy slogans is a demanding and clearly creative job for ad agencies. The process of slogan creation by humans involves finding key concepts of the company and its products, and developing a memorable short phrase to describe the key concept. We attempt to follow the same sequence, but with an evolutionary algorithm. A user inputs a paragraph describing describing the company or product to be promoted. The system randomly samples initial slogans from a corpus of existing slogans. The initial slogans are then iteratively mutated and improved using an evolutionary algorithm. Mutation randomly replaces words in an individual with words from the input paragraphs. Internal evaluation measures a combination of grammatical correctness, and semantic similarity to the input paragraphs. Subjective analysis of output slogans leads to the conclusion that the algorithm certainly outputs valuable slogans. External evaluation found that the slogans were somewhat successful in conveying a message, because humans were generally able to select the correct promoted item given a slogan.