



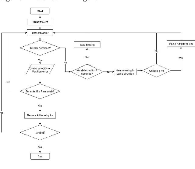
As UAV technology improves, more uses have been found for these versatile autonomous vehicles, from surveillance to aerial photography, to package delivery, and each of these applications poses unique challenges. This paper implements a solution for one such challenge: To land on a moving target. This problem has been addressed before with varying degrees of success, however, most implementations focus on indoor applications. Outdoor poses greater challenges in the form of variables such as wind and lighting, and outdoor drones are heavier and more susceptible to inertial effects. Our approach is purely vision based, using a monocular camera and fiducial markers to localize the drone and a PID control to follow and land on the platform.