



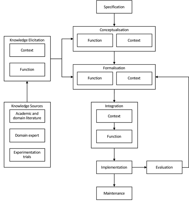
Research in multi-agent teaming has increased substantially over recent years, with knowledge-based systems to support teaming processes typically focused on delivering functional (communicative) solutions for a team to act meaningfully in response to direction. Enabling humans to effectively interact and team with a swarm of autonomous cognitive agents is an open research challenge in Human-Swarm Teaming research, partially due to the focus on developing the enabling architectures to support these systems. Typically, bi-directional transparency and shared semantic understanding between agents has not prioritised a designed mechanism in Human-Swarm Teaming, potentially limiting how a human and a swarm team can share understanding and information\textemdash data through concepts and contexts\textemdash to achieve a goal. To address this, we provide a formal knowledge representation design that enables the swarm Artificial Intelligence to reason about its environment and system, ultimately achieving a shared goal. We propose the Ontology for Generalised Multi-Agent Teaming, Onto4MAT, to enable more effective teaming between humans and teams through the biologically-inspired approach of shepherding.