



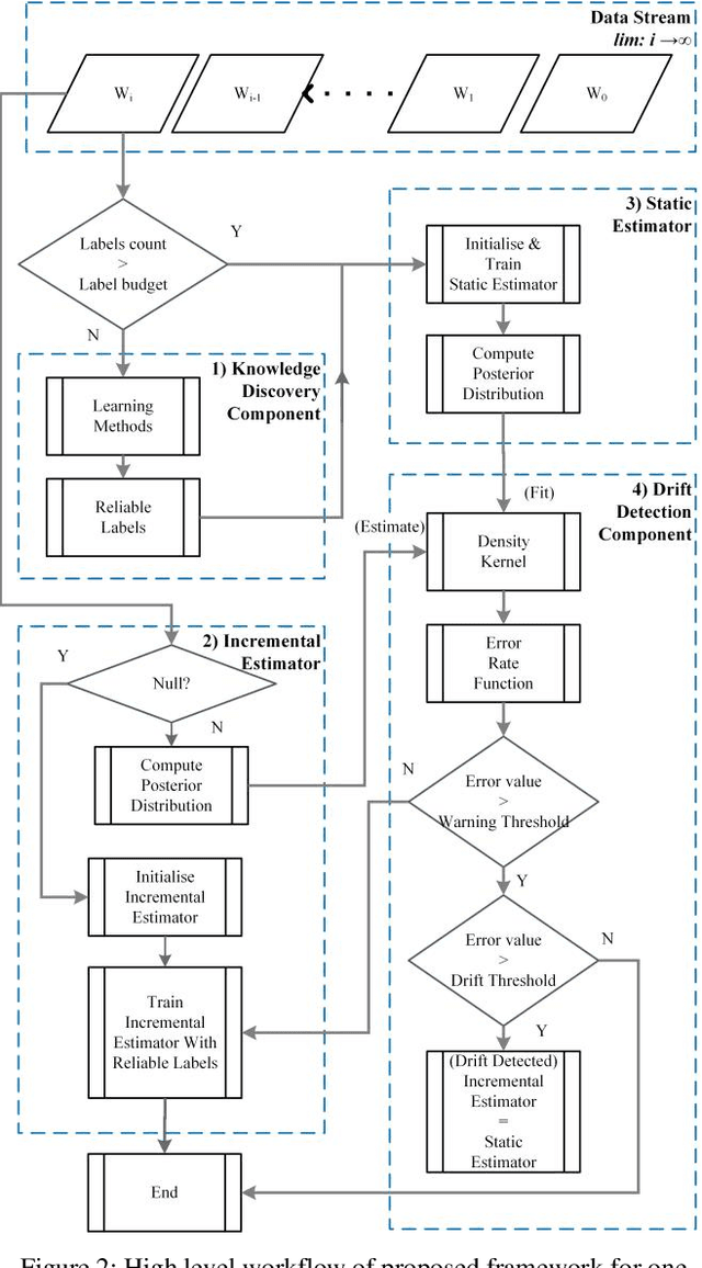
Concept drift is formally defined as the change in joint distribution of a set of input variables X and a target variable y. The two types of drift that are extensively studied are real drift and virtual drift where the former is the change in posterior probabilities p(y|X) while the latter is the change in distribution of X without affecting the posterior probabilities. Many approaches on concept drift detection either assume full availability of data labels, y or handle only the virtual drift. In a streaming environment, the assumption of full availability of data labels, y is questioned. On the other hand, approaches that deal with virtual drift failed to address real drift. Rather than improving the state-of-the-art methods, this paper presents a semi-supervised framework to deal with the challenges above. The objective of the proposed framework is to learn from streaming environment with limited data labels, y and detect real drift concurrently. This paper proposes a novel concept drift detection method utilizing the densities of posterior probabilities in partially labeled streaming environments. Experimental results on both synthetic and realworld datasets show that our proposed semi-supervised framework enables the detection of concept drift in such environment while achieving comparable prediction performance to the state-of-the-art methods.