



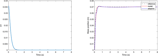
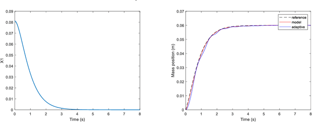
The task of self-balancing is one of the most important tasks when developing humanoid robots. This paper proposes a novel external balance mechanism for humanoid robot to maintain sideway balance. First, a dynamic model of the humanoid robot with balance mechanism and its simplified model are introduced. Secondly, a backstepping-based control method is utilized to split the system into two sub-systems. Then, a minimum observer-based controller is used to control the first sub-system. Since the second sub-system has unknown parameters, a model reference adaptive controller (MRAC) is used to control it. The proposed design divides the walking and balancing into two separated tasks, allowing the walking control can be executed independently of the balancing control. Furthermore, the use of the balance mechanism ensures the humanoid robot's hip movement does not exceed the threshold of a human when walking. Thus, making the overall pose of the humanoid robot looks more natural. An experiment is carried out on a commercial humanoid robot known as UXA-90 to evaluate the effectiveness of the proposed method.