



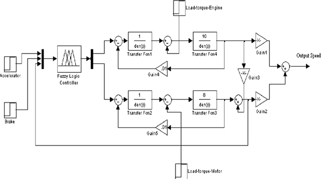
This paper presents a new concept of a mobile robot speed control by using two degree of freedom gear transmission. The developed intelligent speed controller utilizes a gear box which comprises of epicyclic gear train with two inputs, one coupled with the engine shaft and another with the shaft of a variable speed dc motor. The net output speed is a combination of the two input speeds and is governed by the transmission ratio of the planetary gear train. This new approach eliminates the use of a torque converter which is otherwise an indispensable part of all available automatic transmissions, thereby reducing the power loss that occurs in the box during the fluid coupling. By gradually varying the speed of the dc motor a stepless transmission has been achieved. The other advantages of the developed controller are pulling over and reversing the vehicle, implemented by intelligent mixing of the dc motor and engine speeds. This approach eliminates traditional braking system in entire vehicle design. The use of two power sources, IC engine and battery driven DC motor, utilizes the modern idea of hybrid vehicles. The new mobile robot speed controller is capable of driving the vehicle even in extreme case of IC engine failure, for example, due to gas depletion.