



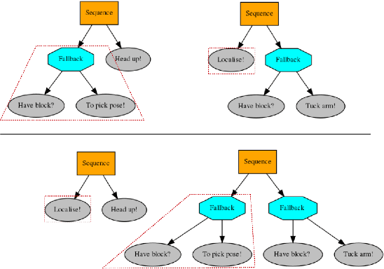
Modern industrial applications require robots to be able to operate in unpredictable environments, and programs to be created with a minimal effort, as there may be frequent changes to the task. In this paper, we show that genetic programming can be effectively used to learn the structure of a behavior tree (BT) to solve a robotic task in an unpredictable environment. Moreover, we propose to use a simple simulator for the learning and demonstrate that the learned BTs can solve the same task in a realistic simulator, reaching convergence without the need for task specific heuristics. The learned solution is tolerant to faults, making our method appealing for real robotic applications.