



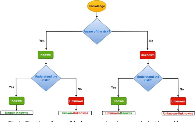
The military is investigating methods to improve communication and agility in its multi-domain operations (MDO). Nascent popularity of Internet of Things (IoT) has gained traction in public and government domains. Its usage in MDO may revolutionize future battlefields and may enable strategic advantage. While this technology offers leverage to military capabilities, it comes with challenges where one is the uncertainty and associated risk. A key question is how can these uncertainties be addressed. Recently published studies proposed information camouflage to transform information from one data domain to another. As this is comparatively a new approach, we investigate challenges of such transformations and how these associated uncertainties can be detected and addressed, specifically unknown-unknowns to improve decision-making.