



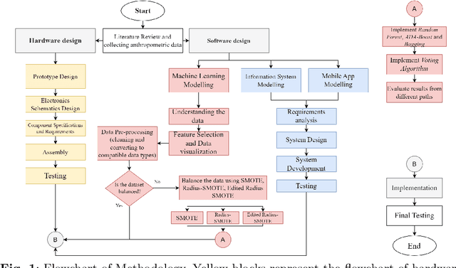
Stunting detection is a significant issue in Indonesian healthcare, causing lower cognitive function, lower productivity, a weakened immunity, delayed neuro-development, and degenerative diseases. In regions with a high prevalence of stunting and limited welfare resources, identifying children in need of treatment is critical. The diagnostic process often raises challenges, such as the lack of experience in medical workers, incompatible anthropometric equipment, and inefficient medical bureaucracy. To counteract the issues, the use of load cell sensor and ultrasonic sensor can provide suitable anthropometric equipment and streamline the medical bureaucracy for stunting detection. This paper also employs machine learning for stunting detection based on sensor readings. The experiment results show that the sensitivity of the load cell sensor and the ultrasonic sensor is 0.9919 and 0.9986, respectively. Also, the machine learning test results have three classification classes, which are normal, stunted, and stunting with an accuracy rate of 98\%.