



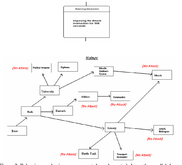
The dependency graph is a data architecture that models all the dependencies between the different types of assets in the game. It depicts the dependency-based relationships between the assets of a game. For example, a player must construct an arsenal before he can build weapons. It is vital that the dependency graph of a game is designed logically to ensure a logical sequence of game play. However, a mere logical dependency graph is not sufficient in sustaining the players' enduring interests in a game, which brings the problem of game balancing into picture. The issue of game balancing arises when the players do not feel the chances of winning the game over their AI opponents who are more skillful in the game play. At the current state of research, the architecture of dependency graph is monolithic for the players. The sequence of asset possession is always foreseeable because there is only a single dependency graph. Game balancing is impossible when the assets of AI players are overwhelmingly outnumbering that of human players. This paper proposes a parallel architecture of dependency graph for the AI players and human players. Instead of having a single dependency graph, a parallel architecture is proposed where the dependency graph of AI player is adjustable with that of human player using a support dependency as a game balancing mechanism. This paper exhibits that the parallel dependency graph helps to improve game balancing.