



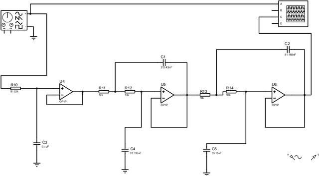
Filters are broadly used in signal processing and communication systems in noise reduction. Butterworth, Chebyshev-I Analog Low Pass Filters are developed and implemented in this paper. The filters are manually calculated using approximations and verified using Python Programming Language. Filters are also simulated in Proteus 8 Professional and implemented in the Hardware Lab using the necessary components. This paper also denotes the comparison and performance analysis of filters using Manual Computations, Hardware, and Software.