



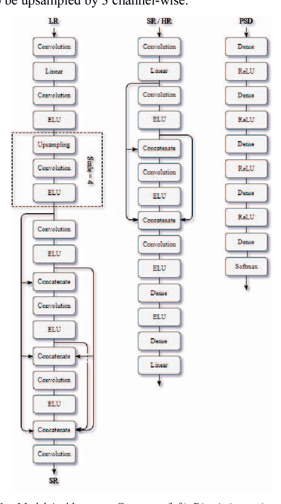
Electroencephalography (EEG) activity contains a wealth of information about what is happening within the human brain. Recording more of this data has the potential to unlock endless future applications. However, the cost of EEG hardware is increasingly expensive based upon the number of EEG channels being recorded simultaneously. We combat this problem in this paper by proposing a novel deep EEG super-resolution (SR) approach based on Generative Adversarial Networks (GANs). This approach can produce high spatial resolution EEG data from low resolution samples, by generating channel-wise upsampled data to effectively interpolate numerous missing channels, thus reducing the need for expensive EEG equipment. We tested the performance using an EEG dataset from a mental imagery task. Our proposed GAN model provided 10^4 fold and 10^2 fold reduction in mean-squared error (MSE) and mean-absolute error (MAE), respectively, over the baseline bicubic interpolation method. We further validate our method by training a classifier on the original classification task, which displayed minimal loss in accuracy while using the super-resolved data. The proposed SR EEG by GAN is a promising approach to improve the spatial resolution of low density EEG headsets.