



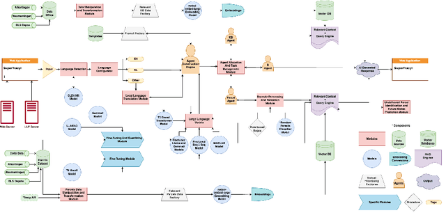
The developments in the field of generative AI has brought a lot of opportunities for companies, for instance to improve efficiency in customer service and automating tasks. PostNL, the biggest parcel and E-commerce corporation of the Netherlands wants to use generative AI to enhance the communication around track and trace of parcels. During the internship a Minimal Viable Product (MVP) is created to showcase the value of using generative AI technologies, to enhance parcel tracking, analyzing the parcel's journey and being able to communicate about it in an easy to understand manner. The primary goal was to develop an in-house LLM-based system, reducing dependency on external platforms and establishing the feasibility of a dedicated generative AI team within the company. This multi-agent LLM based system aimed to construct parcel journey stories and identify logistical disruptions with heightened efficiency and accuracy. The research involved deploying a sophisticated AI-driven communication system, employing Retrieval-Augmented Generation (RAG) for enhanced response precision, and optimizing large language models (LLMs) tailored to domain specific tasks. The MVP successfully implemented a multi-agent open-source LLM system, called SuperTracy. SuperTracy is capable of autonomously managing a broad spectrum of user inquiries and improving internal knowledge handling. Results and evaluation demonstrated technological innovation and feasibility, notably in communication about the track and trace of a parcel, which exceeded initial expectations. These advancements highlight the potential of AI-driven solutions in logistics, suggesting many opportunities for further refinement and broader implementation within PostNL operational framework.