



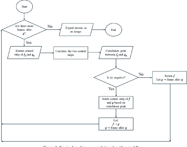
CorStitch is an open-source software developed to automate the creation of accurate georeferenced reef mosaics from video transects obtained through Automated Rapid Reef Assessment System surveys. We utilized a Fourier-based image correlation algorithm to stitch sequential video frames, aligning them with synchronized GNSS timestamps. The resulting compressed Keyhole Markup Language files, compatible with geographic information systems such as Google Earth, enable detailed spatial analysis. Validation through comparative analysis of mosaics from two temporally distinct surveys of the same reef demonstrated the software's consistent and reliable performance.