
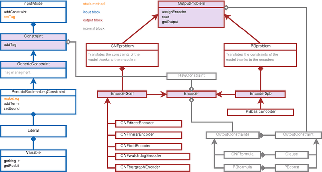
BoolVar/PB is an open source java library dedicated to the translation of pseudo-Boolean constraints into CNF formulae. Input constraints can be categorized with tags. Several encoding schemes are implemented in a way that each input constraint can be translated using one or several encoders, according to the related tags. The library can be easily extended by adding new encoders and / or new output formats.