



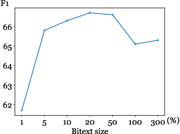
Bilingual lexicons map words in one language to their translations in another, and are typically induced by learning linear projections to align monolingual word embedding spaces. In this paper, we show it is possible to produce much higher quality lexicons with methods that combine (1) unsupervised bitext mining and (2) unsupervised word alignment. Directly applying a pipeline that uses recent algorithms for both subproblems significantly improves induced lexicon quality and further gains are possible by learning to filter the resulting lexical entries, with both unsupervised and semi-supervised schemes. Our final model outperforms the state of the art on the BUCC 2020 shared task by 14 $F_1$ points averaged over 12 language pairs, while also providing a more interpretable approach that allows for rich reasoning of word meaning in context.