



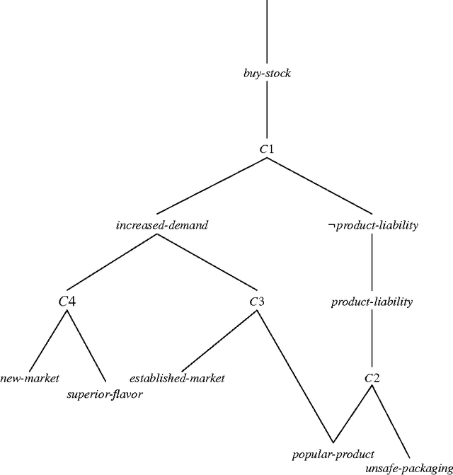
The theory revision problem is the problem of how best to go about revising a deficient domain theory using information contained in examples that expose inaccuracies. In this paper we present our approach to the theory revision problem for propositional domain theories. The approach described here, called PTR, uses probabilities associated with domain theory elements to numerically track the ``flow'' of proof through the theory. This allows us to measure the precise role of a clause or literal in allowing or preventing a (desired or undesired) derivation for a given example. This information is used to efficiently locate and repair flawed elements of the theory. PTR is proved to converge to a theory which correctly classifies all examples, and shown experimentally to be fast and accurate even for deep theories.