



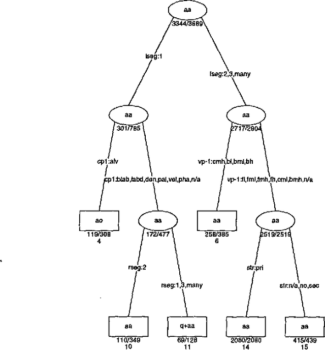
We report on a method for compiling decision trees into weighted finite-state transducers. The key assumptions are that the tree predictions specify how to rewrite symbols from an input string, and the decision at each tree node is stateable in terms of regular expressions on the input string. Each leaf node can then be treated as a separate rule where the left and right contexts are constructable from the decisions made traversing the tree from the root to the leaf. These rules are compiled into transducers using the weighted rewrite-rule rule-compilation algorithm described in (Mohri and Sproat, 1996).