



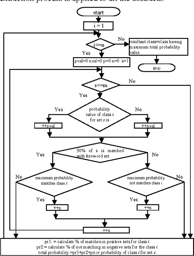
Text classification is the process of classifying documents into predefined categories based on their content. Existing supervised learning algorithms to automatically classify text need sufficient documents to learn accurately. This paper presents a new algorithm for text classification that requires fewer documents for training. Instead of using words, word relation i.e association rules from these words is used to derive feature set from preclassified text documents. The concept of Naive Bayes classifier is then used on derived features and finally only a single concept of Genetic Algorithm has been added for final classification. Experimental results show that the classifier build this way is more accurate than the existing text classification systems.