

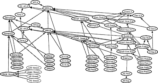
Belief networks are a new, potentially important, class of knowledge-based models. ARCO1, currently under development at the Atlantic Richfield Company (ARCO) and the University of Southern California (USC), is the most advanced reported implementation of these models in a financial forecasting setting. ARCO1's underlying belief network models the variables believed to have an impact on the crude oil market. A pictorial market model-developed on a MAC II- facilitates consensus among the members of the forecasting team. The system forecasts crude oil prices via Monte Carlo analyses of the network. Several different models of the oil market have been developed; the system's ability to be updated quickly highlights its flexibility.