

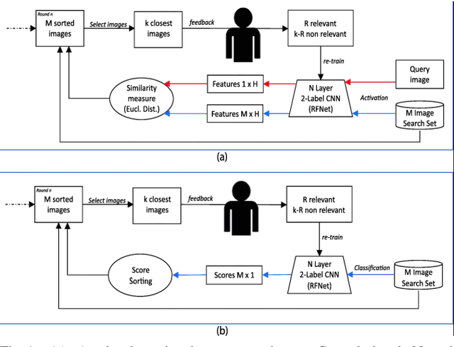
Content-based image retrieval (CBIR) systems have emerged as crucial tools in the field of computer vision, allowing for image search based on visual content rather than relying solely on metadata. This survey paper presents a comprehensive overview of CBIR, emphasizing its role in object detection and its potential to identify and retrieve visually similar images based on content features. Challenges faced by CBIR systems, including the semantic gap and scalability, are discussed, along with potential solutions. It elaborates on the semantic gap, which arises from the disparity between low-level features and high-level semantic concepts, and explores approaches to bridge this gap. One notable solution is the integration of relevance feedback (RF), empowering users to provide feedback on retrieved images and refine search results iteratively. The survey encompasses long-term and short-term learning approaches that leverage RF for enhanced CBIR accuracy and relevance. These methods focus on weight optimization and the utilization of active learning algorithms to select samples for training classifiers. Furthermore, the paper investigates machine learning techniques and the utilization of deep learning and convolutional neural networks to enhance CBIR performance. This survey paper plays a significant role in advancing the understanding of CBIR and RF techniques. It guides researchers and practitioners in comprehending existing methodologies, challenges, and potential solutions while fostering knowledge dissemination and identifying research gaps. By addressing future research directions, it sets the stage for advancements in CBIR that will enhance retrieval accuracy, usability, and effectiveness in various application domains.