



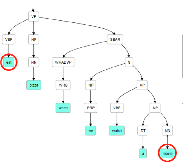
This paper delivers a new perspective of thinking and utilizing syntactic n-grams (sn-grams). Sn-grams are a type of non-linear n-grams which have been playing a critical role in many NLP tasks. Introducing sn-grams to comparing document semantics thus is an appealing application, and few studies have reported progress at this. However, when proceeding on this application, we found three major issues of sn-grams: lack of significance, being sensitive to word orders and failing on capture indirect syntactic relations. To address these issues, we propose a new variant of sn-grams named generalized phrases (GPs). Then based on GPs we propose a topological approach, named DSCoH, to compute document semantic similarities. DSCoH has been extensively tested on the document semantics comparison and the document clustering tasks. The experimental results show that DSCoH can outperform state-of-the-art embedding-based methods.