



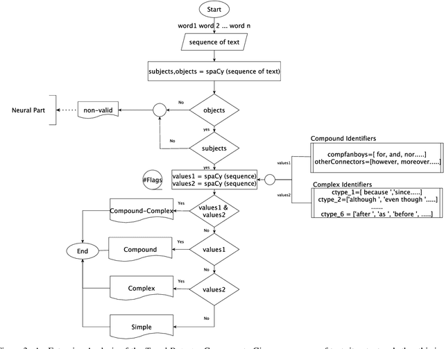
Textual content around us is growing on a daily basis. Numerous articles are being written as we speak on online newspapers, blogs, or social media. Similarly, recent advances in the AI field, like language models or traditional classic AI approaches, are utilizing all the above to improve their learned representation to tackle NLP challenges with human-like accuracy. It is commonly accepted that it is crucial to have access to well-written text from valid sources to tackle challenges like text summarization, question-answering, machine translation, or even pronoun resolution. For instance, to summarize well, one needs to select the most important sentences in order to concatenate them to form the summary. However, what happens if we do not have access to well-formed English sentences or even non-valid sentences? Despite the importance of having access to well-written sentences, figuring out ways to validate them is still an open area of research. To address this problem, we present a simplified way to validate English sentences through a novel neural-symbolic approach. Lately, neural-symbolic approaches have triggered an increasing interest towards tackling various NLP challenges, as they are demonstrating their effectiveness as a central component in various AI systems. Through combining Classic with Modern AI, which involves the blending of grammatical and syntactical rules with language models, we effectively tackle the Corpus of Linguistic Acceptability (COLA), a task that shows whether or not a sequence of words is an English grammatical sentence. Among others, undertaken experiments effectively show that blending symbolic and non-symbolic systems helps the former provide insights about the latter's accuracy results.